中国科学院上海高等研究院(下称“高研院”)坐落于上海市浦东新区张江科学城核心区,是一所年轻的多学科交叉的综合性科教组织。高研院主要以先进光源大科学装置的研制、建设和运行为核心,召开加速器科学、光子科学、能源科学与信息科学领域的原始创新研究和关键核心技术研发,支撑前沿科学研究,为战略新兴产业给予核心技术和集成技术解决方案,拥有上海同步辐射光源、国家蛋白质设施(上海)等国家大科学基础设施。
低碳转化科学与工程中心面向国家的重大能源战略需求,根据“绿色碳科学及其低碳复合能源系统”核心指导思想,实验室围绕天然气产业链与低碳转化、复合能源系统及其零碳排放战略、生态碳循环三大解决方案,召开含碳资源绿色转化及高效利用的研发,拉动相关核心技术与系统集成之创新。中心科研平台达3亿元,整个团队由一支来自海内外、专业素质好、学术风气浓、凝聚力强的队伍组成。
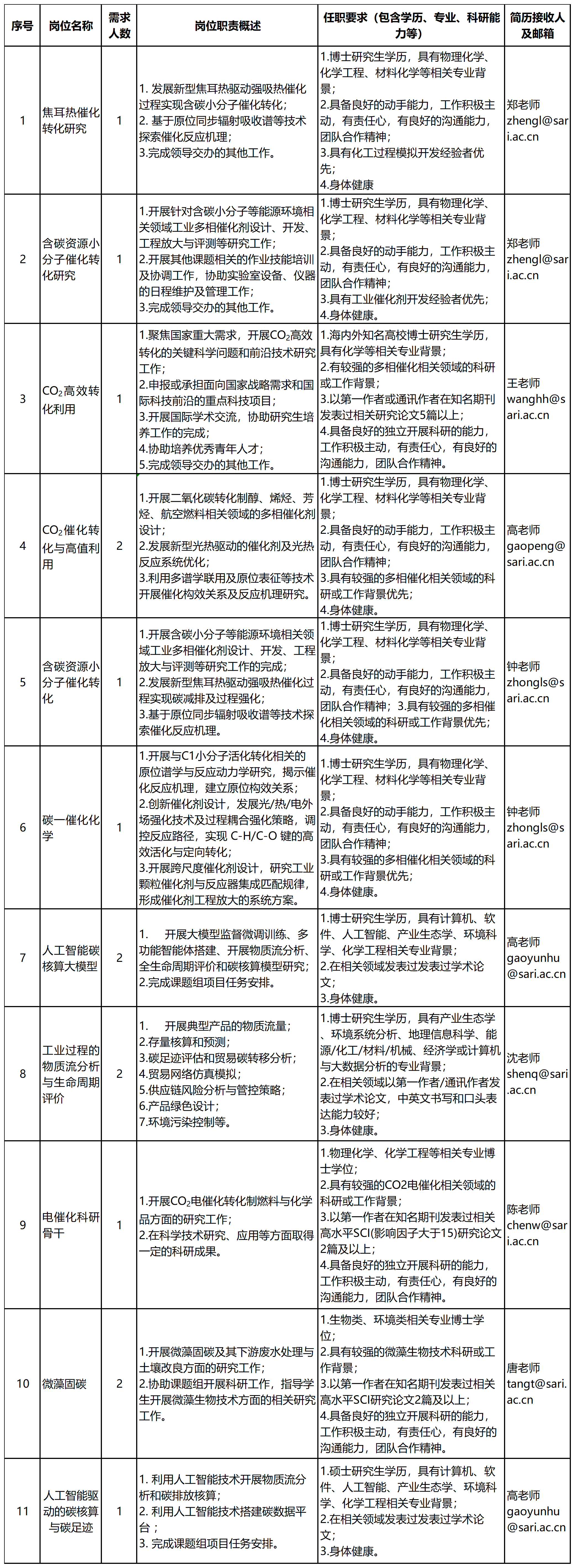
现因工作需要,招聘以下人员:
一、招聘岗位:

二、岗位待遇:
按照上海高等研究院的有关标准执行。
三、应聘说明:
有意应聘者请将个人简历发至相应岗位联系人(请在邮件主题上注明:姓名+应聘部门+应聘职位):招满即止。
网址:http://www.cioukov.com/
通讯地址:上海浦东张江高科技园区海科路99号
邮编:201210